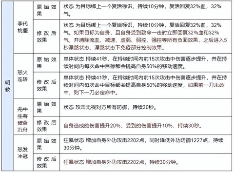
各位今天来聊聊《天龙八部》手游里技能升级那点事儿。游戏里技能等级直接影响输出和生存,想纵横江湖不砸技能可不行。咱们先搞清楚基础操作,打开游戏主界面右侧的菜单栏,点选技能图标进入详情页,选定要升级的技能后猛戳升级按钮就行。每次升级都要耗经验和铜币,别光顾着冲级把家底儿掏空了。技能熟练度也得盯着,多刷副本对着怪猛甩技能,熟练度高了伤害自然蹭蹭涨。 前期主线支线给的经验足够把核心技能点到当前满级,记得优先升爆发高的主动技,像少林的伏虎罗汉、天山的阳关三叠这类核心输出技能,升满了刷怪效率直接翻倍。
![天龙八部怎么升级技能[图1]](https://static.zbvoh624.com/uploads/20251109/691006d1371d46.26981062.png)
搞清技能分类和优先级
职业技能分输出、控制、辅助几大类,想节省资源就得讲究策略。输出型角色比如唐门,暗器系的万花筒、浪子回头必须拉满;肉盾型像明教得优先点满降魔附体这种保命神技。记住一个原则:优先升伤害占比高的技能,冷却时间短的群攻技能次之,最后再考虑减伤或加血技能。 特别提醒,别雨露均沾每个技能都点两下,结果打副本时伤害刮痧。PVP和PVE加点思路完全不同,论剑场里控制技能优先级最高,而刷燕子坞副本时群体输出才是王道。
![天龙八部怎么升级技能[图2]](https://static.zbvoh624.com/uploads/20251109/691006d17332e1.42429376.png)
经验获取和材料收集门道
技能升级最缺的就是经验和铜币。每天雷打不动清完日常任务和限时活动,科举答题、帮会行酒令给的经验绝对管饱。组队刷秦皇地宫时记得吃天灵丹,每天三颗双倍经验,升级速度快到飞起。 进阶技能还需要特定材料,比如少林的伏虎拳升到高阶要打英雄试炼攒进阶书,这些材料副本每周次数有限,错过了就得等下周。 老玩家都知道,每周300轮跑环任务给的经验量最大,虽然耗时但绝对值得。
进阶系统的深层玩法
技能升到一定等级会开启进阶系统,这才是真正拉开战力差距的关键。比如少林的伏虎罗汉进阶后能附加眩晕效果,连环掌进阶提升攻速。这时候就得考虑技能搭配了,比如把伏虎罗汉和连环掌组合起来用,打BOSS时控住狂刷伤害。 进阶材料主要靠世界BOSS和帮派活动,建议加个活跃度高的帮会,材料产出效率能高不少。 进阶顺序也有讲究,输出型先把核心攻击技升满,辅助型优先点满度化血狱这类团队增益技能。
资源分配和属性协调
铜币和经验永远不够用,这时候就得学会取舍。优先把资源投给使用频率最高的三到四个技能,冷门技能暂时搁置。属性点分配也得跟上,力量高的角色优先升攻击型技能,敏捷高的注重攻速提升。 千万别看见技能亮红点就无脑点,否则后期你会发现主力技能卡在瓶颈期。 别忘了游戏里还有重新分配属性点的NPC,花点铜币就能洗点,找到最适合自己流派的加点方案。



